对于运营小伙伴来说,相信大家都下面这样类似的图不会陌生。有这样的技能说明图也不奇怪,一是因为有很多种不同类似的运营,二是因为大部分中小型公司中,运营的角色根本没有清晰定位导致的。
而在运营和其他岗位的对比中,和营销角色的关系又显得特别的重要,所以,今天就和大家分享一下营销和运营的概念及关系拆解。也好帮助运营同学更好的认识这两个岗位。
什么是营销?
概述:营销全称为“市场营销”,对应英文“Marketing”。对于普通人来说,可能会把营销和推销、销售混为一谈,但是实际上营销是一个比较大的概念,大体上可以分为两个方向。
1.营销管理
通过科学管理的角度去思考如何创造更高价值,比如说市场调研、STP战略、营销计划制定等。
2.营销传播
也就是常规意义上的市场营销。利用整合营销的概念,确认产品、渠道、定价等各个不同维度的具体执行方案。
从上面的角度来看,营销已经包括了企业的全部,不管是前期调研还是后续价值创造,甚至中间的业务逻辑玩法都被营销囊括在内。
什么是运营?
再说运营,虽然我站运营,但是运营的概念出现的比较晚,而且缺乏学术派的理论支撑。初期,从策划细分出了产品和运营两个不同的角色,产品注重网站的功能和页面,运营侧重网站的内容和活动。
随着互联网的发展,运营逐渐的细化,从网站运营到内容运营、用户运营、新媒体运营、电商运营等等,而每家公司赋予运营的定位又不一样,这就导致了新人们对于运营角色定位的模糊。也导致了这个岗位薪资的高度不平衡,甚至无法给出一个可靠的参考值。
当然,现在的运营岗位在很多培训机构和大V的努力下,已经逐渐形成了自己的一套独特打法,简单点来说,就是偏用户运营+数据分析方向,而在用户运营中,又可以拆分为活动运营+产品运营+新媒体运营。也就是通过海盗模型中的功能将智能进行拆分。
这个理论模型呢,也是贯穿了运营工作的全部。虽然只是5个单词,但是里面涉及到的内容缺是非常之多。
如果不好理解的话,我们可以看一下快衣青刀的这个组织架构图。在图里面COO下面有销售部、市场部和运营部。而销售部和市场部的主要只能就是提升品牌价值以及获取更多的外部流量。运营部呢,就是需要维护客户,以及客户售后的相关处理。虽然在智能图中,岗位职责和技术部以及客服部门有重叠,但是考虑到这是2014年的版本,也是很正常的一件事情。
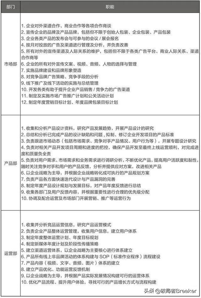
再看这一张图,把产品、运营和市场的岗位职责写的更加清晰了。相信做一个简单的参考就可以知道。
到这里,基本上把营销和运营的区别说清楚了,最后再简单总结一下。
1.两者相辅相成,营销要外部宣传,侧重产品。运营要内部优化,提升用户认可度。
2.侧重点不一样,营销侧重于海盗模型中Acquisition及更前面的工作,而运营需要考虑后面ARRR的工作。
3.营销的概念出现的更早,偏企业经营,运营出现较晚,偏产品用户。
4.营销更多需要塑造优质品牌,运营则需以用户为中心,重水磨功夫。
最后的最后,希望每个运营的同学都能够根据自身的能力找到更合适自己的运营岗位。
作者:罗宾 运营成长史
创业项目群,学习操作 18个小项目,添加 微信:923199819 备注:小项目!
如若转载,请注明出处:https://www.zodoho.com/16687.html
