在电商场景下,拼团订单的库存应该如何处理呢?库存锁定的逻辑又是什么?本文作者对拼团订单的库存逻辑进行了解读,一起来看一下吧。

上一篇【社交电商】拼多多拼团背后的产品逻辑,我们以C端用户视角拆解了拼团的逻辑。
本篇我们开始以B端的身份去思考拼团订单在电商场景下的其他逻辑问题。
在文章在最后我们提了出一些问题:
- 库存如何处理?库存锁定的逻辑是什么?
- 拼团中用户取消/退款的逻辑怎么做?
- 创建拼团活动时候,是否要限制商品呢?
- 同一个用户同一个团,可以购买几次,参几次团?
- 修改商品信息,上下架,库存等,拼团活动如何处理?
- 拼团活动中,活动是否可编辑,活动 名、描述、时间等?
- 拼团活动商品到期下架,但团订单未到结束时间还在拼团中,如何处理?
- ……
本文我们一起来解读一下,拼团订单的库存逻辑。
一、销售库存基本概念
在电商产品的库存逻辑中,常将库存分为销售层、调度层和仓库层。
而商品拼团活动的逻辑主要考虑商品是否可以售卖、是否可以下单所以和销售层销售库存有关。
在做商品管理时,要使前端库存和实际销售的库存一致。
而调度层和仓库层是涉及到实物的仓库发货,是底层库存逻辑,与拼团逻辑耦合性比较低,暂不讨论。
在销售层我们首先明确一个公式:
剩余销售总库存=可销售库存+锁定库存
可销售库存:所有用户实际可以购买的最大数量;
锁定库存:当用户提交订单后支付前 的临时库存状态,为了保证该用户下单支付后能正常发货。
在拼团活动拼团订单的场景下,此公式需要延伸成:
销售总库存=可销售库存(活动可销售库存+非活动可销售库存)+商品锁定库存(活动锁定库存+非活动锁定库存)
活动库存:控制参与拼团活动的商品数量,当活动可销售库存为0时,前端详情页暂停拼团活动,调整为正常售卖的价格。
活动锁定库存:以当团长发起拼团后,需锁定相应拼团人数的库存,防止当前拼团的其他用户支付后没有库存导致无法发货。
拼团活动除了物理的并发以外,还有等待拼团过程中的逻辑上的并发情况,锁定库存能够防止出现商品超卖的情况。
二、拼团销售库存逻辑
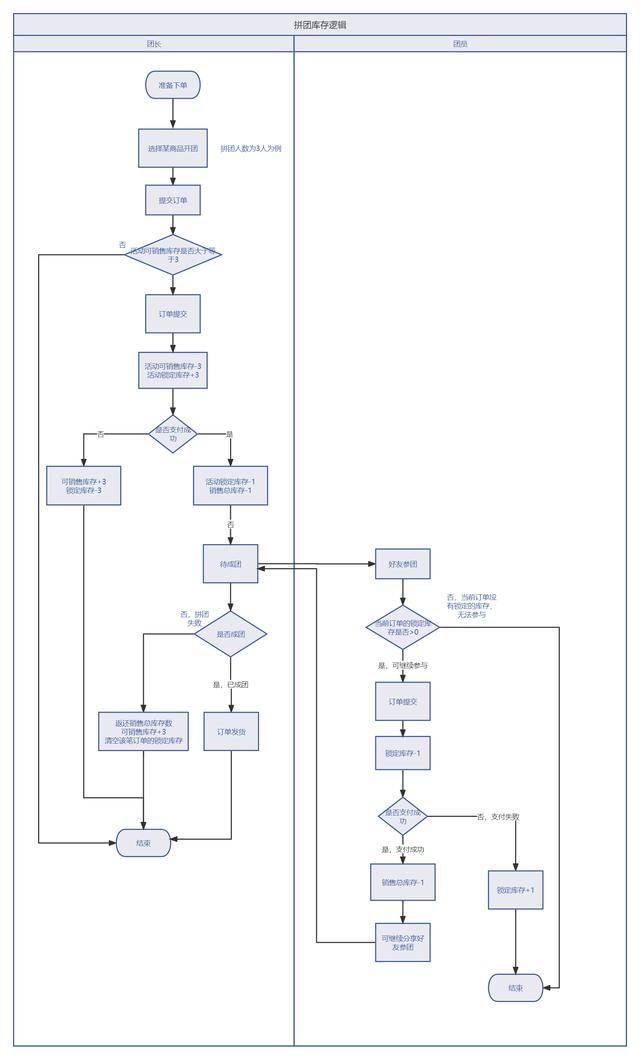
下面我们来看,以拼团订单需3人拼成为例,拼团订单下单时团长和参与者的库存扣减和返还逻辑
如图所示:(一步一步看,不复杂~)

三、关键节点分析
1. 判断活动可销售库存是否大于拼团人数上限
我们知道在做拼团活动时,是为了通过低价获取用户和销量,所以为了控制拼团商品的销售上限则需要单独设置一个拼团活动的可销售库存。
团长发起拼团过程中,只有当前拼团商品可销售库存大于拼团人数上限时,当前订单才能成团。
2. 提交订单
团购发起者(团长)和参与者(团员)提交订单后的处理逻辑是不一样的,我们看一下为什么不一样。
1)团长
团长发起订单后,需要扣减当前可参与拼团人数(3人)的可销售库存并锁定库存。
扣减可销售库存可以让其他用户继续正常参与团购;
锁定活动库存为了当前拼团能够成团。
2)参与者
由于团长提交订单时已经扣减了活动可销售库存,保证了当前订单的库存数量,所以参与则提交订单后不用重复扣减可销售库存。
参与者只需要解锁当前团购的锁定库存即可。
3. 支付订单
1)团长
团长支付后,为自己解锁锁定的库存,所以锁定库存-1;
同时确定他完成了下单流程,等待成团发货就可以了,所以销售总库存-1。
2)参与者
参与者在支付前已经将锁定的库存解锁,支付后也确定完成了下单流程,等待成团发货即可,也是销售总库存-1。
4. 参与者的当前订单的已锁定库存是否>0
这点可能有点让人不能理解:参与者提交订单时,为什么先对当前订单锁定的库存数量判断呢?
有一种场景就是当前拼团还剩最后一个位置,A用户准备下单参与拼团时,刚好来了个用户B提交了订单,尽管其他用户B此时还未支付,那么A则不能继续下单。
考虑到拼团的目的是为了获取新用户,新用户在下单到支付的过程中除了跳转到第三方支付以外就是绑定银行卡支付了。
为了避免出现用户在绑定完银行卡或者完成其他操作后,无法参与拼团,被别人先拼上了的场景,
则要先对当前订单锁定的库存数量进行判断,生成订单后继续减锁定库存。
四、总结
我们把拼团的库存逻辑完全拆解清楚后,所有相关库存的问题也就迎刃而解了。
重要的关系公式:
重要库存扣减和返还节点:
- 判断活动可销售库存是否大于拼团人数上限
- 提交订单
- 支付订单
- 判断参与者的当前订单的已锁定库存是否>0
拼团的库存逻辑算是电商领域较复杂的类型了,站在不同用户的角度考虑问题,然后把不同类型的用户带入到业务流程中,按照步骤分析我们都会找到答案。
希望本篇文章给你带来帮助~
下一篇我们继续分析拼团的限购、退款以及活动发布的产品逻辑~
本文由 @张文靖同学 原创发布于人人都是产品经理,未经许可,禁止转载
题图来自 unsplash,基于 CC0 协议
该文观点仅代表作者本人,人人都是产品经理平台仅提供信息存储空间服务。
创业项目群,学习操作 18个小项目,添加 微信:923199819 备注:小项目!
如若转载,请注明出处:https://www.zodoho.com/76791.html
